企業博客
更多>>石英晶體振蕩器的第二個時間基準
來源:http://m.dl-zp.cn 作者:康比電子 2018年12月20
晶振在當前社會中有著舉足輕重的地位,在我們的生活中無處不在,與我們形影不離.如我們現在不可缺少的智能手機,普通家電,還是一些交通工具等等,與我們有著千絲萬縷的關系和關聯.既然它如此重要,又有多少人對它能有所了解呢,下面由康比電子為大家講述一下關于石英晶體振蕩器的第二個時間基準
下面的示意圖說明了將晶體振蕩器信號除以晶體頻率,以獲得精確的(0.01%)1秒時基.兩個級聯的12級計數器(CD4040)形成24級二進制計數器,并且將適當的位門控在一起以產生所需的除法.使用一些偶數為2的晶體是理想的,因此計數器的一級自動切換每秒,這消除了對NAND門和復位電路的需要,但是下面的電路說明使用的壓電石英晶體不是2的偶數倍.所以需要額外的組件.
使用50Khz晶體時,當加起來50000的相應計數器位全部為高時,檢測到50000的計數.這對應于位15(32768)+14(16384)+9(512)+8(256)+6(64)+4(16).位14和15是第二計數器的第3和第4級,位0是第一計數器(Q1,引腳9)的第一級.要使用100Khz晶體,每個位將向右移動一次,因此總數將為(65536+32768+1024+512+128+32=100,000).使用1Mhz晶體,需要以下位: 在1Mhz時,有源晶振電路中的330K電阻需要按比例減小到大約15K.當達到終端計數時,施密特觸發器反相器級在NAND門之后產生7μS復位脈沖.47K電阻和470皮法電容維持輸出,使計數器可靠地復位為零.這在50Khz時不到一個時鐘周期,并且不會引入錯誤,但在1MHz時將達到7個周期,這將導致計數器每秒丟失7微秒的時間.這不是一個錯誤(百萬分之七),但它會存在.4040CMOS計數器的最小復位脈沖寬度約為1.5uS,因此復位脈沖不能短得多.
32.768KHZ振蕩器使用表晶
下面是幾個電路,您可以使用這些電路從普通的手表水晶產生32.768KHz的方波.輸出可以饋送到15級二進制計數器以獲得1秒方波.建議在晶體管電路上使用4069逆變器左側的電路,以產生更好的波形.單晶體管電路產生更多的斜坡波形,但輸出擺動整個電源電壓范圍,因此它很容易將輸入驅動到CMOS二進制計數器.
產生長時間延遲
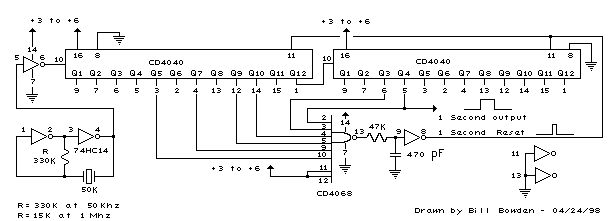
通過使用低頻振蕩器和二進制計數器可以產生幾個小時的長延遲,如下所示.單個施密特觸發器反相器級(74HC14的1/6)用作方波振蕩器,以產生約0.5赫茲的低頻.如果電路突然斷開電源,則與輸入(引腳1)串聯的10K電阻會降低通過逆變器輸入內部保護二極管的電容放電電流.可能不需要此電阻,但最好使用.
在12級二進制計數器(CD4040)的每個連續級處將頻率除以2,在最終級(Q12)切換到高狀態之前產生大約1小時的時間.通過調整振蕩器頻率或使用不同的RC值可以獲得更長或更短的時間.當前級切換到低狀態(0伏)時,每個連續級改變狀態,因此每級的頻率是之前級的頻率的一半.最后3個階段顯示波形圖.要開始延遲周期,可以通過暫時將復位線(引腳11)連接到正電源來將計數器復位為零.時序精度不如石英晶體振蕩器好,并且可能只有1或2%左右,具體取決于振蕩器電容的穩定性. 電話環發生器使用開關電源
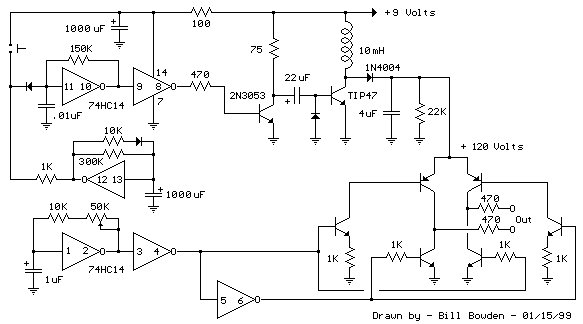
下面所示的電話環發生器從簡單的開關模式電源(SMPS)產生所需的高電壓,該電源采用CMOS施密特觸發器方波振蕩器,10mH電感器,高壓開關晶體管(TIP47或其他高電壓,1安培晶體管)和驅動石英晶振管(2N3053).電感應具有1.5歐姆或更低的低直流電阻.開關電源必須連接負載以防止電壓上升過高,因此在輸出端使用22K電阻,將電壓限制在120DC左右,電話振鈴器斷開,直流電壓約為90V.可以通過改變引腳10和11之間的150K電阻值來調節輸出電壓,這將改變振蕩器頻率(頻率大約為800Hz,如圖所示).通過第二個施密特觸發器振蕩器(引腳12/13)接通和斷開電源,使電話振鈴約2秒鐘,然后電路在振鈴之間空閑約一分鐘.這些時間可通過連接到引腳12的10K和300K電阻進行調整.所示的按鈕用于手動振鈴電話.25Hz振鈴頻率由另一個控制H橋晶體管輸出電路的施密特觸發器振蕩器(引腳1/2)產生.輸出級中的6個晶體管(4個NPN,2個PNP)應為額定電壓為200伏特或更高的高壓類型.振鈴器僅消耗10mA左右,因此輸出晶體管可以具有低額定電流但必須具有高額定電壓.我使用了手頭上的TIP47s和未知數字的小信號PNP,但其他類型如NTE287(NPN)和NTE288(PNP)應該有效.兩者都有300伏的CE評級,郵購機構的成本約為0.95美元.
連接到輸出的兩個470歐姆電阻用于在輸出短路的情況下限制電流.我從未嘗試將輸出短路以查看電阻器的有效性,但我確實丟失了幾個貼片晶振管然后決定添加電阻器.它們應該將浪涌限制在120mA左右,這應該足夠低以防止損壞.當存在振鈴信號時,電路消耗大約250mA,因此如果您想用電池操作,建議使用六個“D”型堿性電池.它可能不適用于小型9伏電池.
使用小型電力變壓器的電話鈴聲發生器
該環形發生器每10秒鐘響一次電話.通過改變1Meg電阻的值,可以延長或縮短環之間的間隔.70伏/30赫茲環電壓由小型12.6VAC電源變壓器(RadioShack273-1365)的120伏側產生.連接在變壓器繞組兩端的兩個電容器都是非極化/100伏特.在振鈴間隔期間,電路從12伏直流電源吸收大約300mA電流.
LED12伏鉛酸電池表
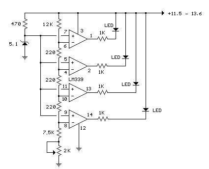
在下面的電路中,四電壓比較器(LM339)用作簡單的條形圖表,用于指示12伏鉛酸電池的充電狀況.5伏參考電壓連接到四個比較器的每個(+)輸入,(-)輸入連接到沿分壓器的連續點.當負(-)輸入電壓超過參考電壓時,LED將亮起.校準可以通過調節2K電位器來完成,這樣當電池電壓為12.7伏時,所有四個LED都會亮起,表示電池沒有負載就完全充電.在11.7伏特時,LED應該熄滅,表示電池耗盡.每個LED表示充電狀態變化約為25%或300毫伏,因此3個LED表示75%,2個LED表示50%等.
電池維護教程
3.6伏手機電池表
這是與上述類似的電路,并提供了一個4LED條形圖,顯示了常見的3.6伏鋰離子可轉換手機電池的電壓.參考電壓由TL431可編程電壓源提供,該電壓源設置為3.9伏,TL431連接到1K電阻.引腳14處LED的下部參考電壓由5K可調電阻設置.
TL431的編程電壓通過分壓器(10K5.6K)計算出來.調節端子或兩個電阻器的連接點總是2.5伏.因此,如果我們使用從調節端子到地的10K電阻,電阻電流將為2.5/10000=250uA.同樣的電流流過上部電阻(5.6K),產生的電壓降為.00025*5600=1.4伏.因此,TL431陰極處的分流穩壓輸出電壓將為2.5+1.4或3.9伏.
根據LED電壓計算,有三個390歐姆電阻串聯,底部有另一個可調節(5K)電阻.假設底部電阻設置為2K歐姆,則總電阻為390+390+390+2000=3170歐姆.因此,電阻器電流是參考電壓(3.9)除以總電阻,或約3.9/(390+390+390+2000)等于1.23mA.對于底部LED,這給我們提供了大約.00123*2000=2.46伏特,對于底部上方的每一步,這大約為0.00123*390=.48伏特.因此,LED應該以2.46,2.94,3.42和3.9的步長點亮.充滿電的手機電池電壓約為4.2伏.您可以調節5.6K電阻以設置更高或更低的頂部電壓,并調節低5K電阻以將底部LED設置為最低電壓石英晶體振蕩器.但是你需要一個6到12伏或更大的電池給電路供電. LEDVU表
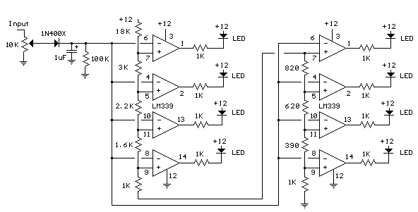
下面的電路使用兩個四路電壓比較器(LM339)來照亮一系列指示音量的8個LED.8個比較器中的每一個都被分壓器設定的增加的電壓偏置,以便當輸入在8歐姆系統中輸入大約400毫伏或大約22毫瓦峰值時,右下LED首先亮起.設置分壓器電壓,使每個LED的功率水平大約是前一個LED的兩倍,因此當所有LED點亮時,水垢從22毫瓦延伸到大約2.5瓦.輸入控制可以降低靈敏度以讀取更高的水平.我沒有制作或測試過這個電路,所以如果你在使用它時遇到問題,請告訴我.功率水平應如下:
• 1個LED=22mW
• 2個LED=42mW
• 3個LED=90mW
• 4個LED=175mW
• 5個LED=320mW
• 6個LED=650mW
• 7個LED=1.2瓦
• 8個LED=2.5瓦
模擬毫安計用作電壓表
通過增加串聯電阻,毫安表可用作電壓表.所需的電阻是滿量程電壓讀數除以儀表運動的滿量程電流.因此,如果你有一個1毫安表并且你想讀0-10伏,你將需要10/.001=10K歐姆的總電阻.儀表運動本身將具有較小的阻力,這將是總10K阻力的一部分,但通常低到足以忽略.以下示例中的電表具有86歐姆的電阻,因此所需的真實電阻值為10K-86或9914歐姆.但使用10K標準值將在1%以內,因此我們可以忽略86歐姆.對于1伏的滿量程讀數,儀表電阻將更加重要,因為它將占所需總電壓的8%左右,因此您可能需要使用914歐姆電阻,或910標準值.毫安表還可用于通過增加并聯電阻來測量更高的電流.電表電阻現在變得非常顯著,因為要將范圍增加十倍,我們需要通過并聯電阻繞過總電流的9/10.因此,要將1毫安表轉換為10毫安表,我們需要一個86/9=9.56歐姆的并聯電阻.
下面的示意圖說明了將晶體振蕩器信號除以晶體頻率,以獲得精確的(0.01%)1秒時基.兩個級聯的12級計數器(CD4040)形成24級二進制計數器,并且將適當的位門控在一起以產生所需的除法.使用一些偶數為2的晶體是理想的,因此計數器的一級自動切換每秒,這消除了對NAND門和復位電路的需要,但是下面的電路說明使用的壓電石英晶體不是2的偶數倍.所以需要額外的組件.
使用50Khz晶體時,當加起來50000的相應計數器位全部為高時,檢測到50000的計數.這對應于位15(32768)+14(16384)+9(512)+8(256)+6(64)+4(16).位14和15是第二計數器的第3和第4級,位0是第一計數器(Q1,引腳9)的第一級.要使用100Khz晶體,每個位將向右移動一次,因此總數將為(65536+32768+1024+512+128+32=100,000).使用1Mhz晶體,需要以下位: 在1Mhz時,有源晶振電路中的330K電阻需要按比例減小到大約15K.當達到終端計數時,施密特觸發器反相器級在NAND門之后產生7μS復位脈沖.47K電阻和470皮法電容維持輸出,使計數器可靠地復位為零.這在50Khz時不到一個時鐘周期,并且不會引入錯誤,但在1MHz時將達到7個周期,這將導致計數器每秒丟失7微秒的時間.這不是一個錯誤(百萬分之七),但它會存在.4040CMOS計數器的最小復位脈沖寬度約為1.5uS,因此復位脈沖不能短得多.
.png)
下面是幾個電路,您可以使用這些電路從普通的手表水晶產生32.768KHz的方波.輸出可以饋送到15級二進制計數器以獲得1秒方波.建議在晶體管電路上使用4069逆變器左側的電路,以產生更好的波形.單晶體管電路產生更多的斜坡波形,但輸出擺動整個電源電壓范圍,因此它很容易將輸入驅動到CMOS二進制計數器.
.png)
通過使用低頻振蕩器和二進制計數器可以產生幾個小時的長延遲,如下所示.單個施密特觸發器反相器級(74HC14的1/6)用作方波振蕩器,以產生約0.5赫茲的低頻.如果電路突然斷開電源,則與輸入(引腳1)串聯的10K電阻會降低通過逆變器輸入內部保護二極管的電容放電電流.可能不需要此電阻,但最好使用.
在12級二進制計數器(CD4040)的每個連續級處將頻率除以2,在最終級(Q12)切換到高狀態之前產生大約1小時的時間.通過調整振蕩器頻率或使用不同的RC值可以獲得更長或更短的時間.當前級切換到低狀態(0伏)時,每個連續級改變狀態,因此每級的頻率是之前級的頻率的一半.最后3個階段顯示波形圖.要開始延遲周期,可以通過暫時將復位線(引腳11)連接到正電源來將計數器復位為零.時序精度不如石英晶體振蕩器好,并且可能只有1或2%左右,具體取決于振蕩器電容的穩定性. 電話環發生器使用開關電源
下面所示的電話環發生器從簡單的開關模式電源(SMPS)產生所需的高電壓,該電源采用CMOS施密特觸發器方波振蕩器,10mH電感器,高壓開關晶體管(TIP47或其他高電壓,1安培晶體管)和驅動石英晶振管(2N3053).電感應具有1.5歐姆或更低的低直流電阻.開關電源必須連接負載以防止電壓上升過高,因此在輸出端使用22K電阻,將電壓限制在120DC左右,電話振鈴器斷開,直流電壓約為90V.可以通過改變引腳10和11之間的150K電阻值來調節輸出電壓,這將改變振蕩器頻率(頻率大約為800Hz,如圖所示).通過第二個施密特觸發器振蕩器(引腳12/13)接通和斷開電源,使電話振鈴約2秒鐘,然后電路在振鈴之間空閑約一分鐘.這些時間可通過連接到引腳12的10K和300K電阻進行調整.所示的按鈕用于手動振鈴電話.25Hz振鈴頻率由另一個控制H橋晶體管輸出電路的施密特觸發器振蕩器(引腳1/2)產生.輸出級中的6個晶體管(4個NPN,2個PNP)應為額定電壓為200伏特或更高的高壓類型.振鈴器僅消耗10mA左右,因此輸出晶體管可以具有低額定電流但必須具有高額定電壓.我使用了手頭上的TIP47s和未知數字的小信號PNP,但其他類型如NTE287(NPN)和NTE288(PNP)應該有效.兩者都有300伏的CE評級,郵購機構的成本約為0.95美元.
連接到輸出的兩個470歐姆電阻用于在輸出短路的情況下限制電流.我從未嘗試將輸出短路以查看電阻器的有效性,但我確實丟失了幾個貼片晶振管然后決定添加電阻器.它們應該將浪涌限制在120mA左右,這應該足夠低以防止損壞.當存在振鈴信號時,電路消耗大約250mA,因此如果您想用電池操作,建議使用六個“D”型堿性電池.它可能不適用于小型9伏電池.

該環形發生器每10秒鐘響一次電話.通過改變1Meg電阻的值,可以延長或縮短環之間的間隔.70伏/30赫茲環電壓由小型12.6VAC電源變壓器(RadioShack273-1365)的120伏側產生.連接在變壓器繞組兩端的兩個電容器都是非極化/100伏特.在振鈴間隔期間,電路從12伏直流電源吸收大約300mA電流.

在下面的電路中,四電壓比較器(LM339)用作簡單的條形圖表,用于指示12伏鉛酸電池的充電狀況.5伏參考電壓連接到四個比較器的每個(+)輸入,(-)輸入連接到沿分壓器的連續點.當負(-)輸入電壓超過參考電壓時,LED將亮起.校準可以通過調節2K電位器來完成,這樣當電池電壓為12.7伏時,所有四個LED都會亮起,表示電池沒有負載就完全充電.在11.7伏特時,LED應該熄滅,表示電池耗盡.每個LED表示充電狀態變化約為25%或300毫伏,因此3個LED表示75%,2個LED表示50%等.
電池維護教程
.png)
這是與上述類似的電路,并提供了一個4LED條形圖,顯示了常見的3.6伏鋰離子可轉換手機電池的電壓.參考電壓由TL431可編程電壓源提供,該電壓源設置為3.9伏,TL431連接到1K電阻.引腳14處LED的下部參考電壓由5K可調電阻設置.
TL431的編程電壓通過分壓器(10K5.6K)計算出來.調節端子或兩個電阻器的連接點總是2.5伏.因此,如果我們使用從調節端子到地的10K電阻,電阻電流將為2.5/10000=250uA.同樣的電流流過上部電阻(5.6K),產生的電壓降為.00025*5600=1.4伏.因此,TL431陰極處的分流穩壓輸出電壓將為2.5+1.4或3.9伏.
根據LED電壓計算,有三個390歐姆電阻串聯,底部有另一個可調節(5K)電阻.假設底部電阻設置為2K歐姆,則總電阻為390+390+390+2000=3170歐姆.因此,電阻器電流是參考電壓(3.9)除以總電阻,或約3.9/(390+390+390+2000)等于1.23mA.對于底部LED,這給我們提供了大約.00123*2000=2.46伏特,對于底部上方的每一步,這大約為0.00123*390=.48伏特.因此,LED應該以2.46,2.94,3.42和3.9的步長點亮.充滿電的手機電池電壓約為4.2伏.您可以調節5.6K電阻以設置更高或更低的頂部電壓,并調節低5K電阻以將底部LED設置為最低電壓石英晶體振蕩器.但是你需要一個6到12伏或更大的電池給電路供電. LEDVU表
下面的電路使用兩個四路電壓比較器(LM339)來照亮一系列指示音量的8個LED.8個比較器中的每一個都被分壓器設定的增加的電壓偏置,以便當輸入在8歐姆系統中輸入大約400毫伏或大約22毫瓦峰值時,右下LED首先亮起.設置分壓器電壓,使每個LED的功率水平大約是前一個LED的兩倍,因此當所有LED點亮時,水垢從22毫瓦延伸到大約2.5瓦.輸入控制可以降低靈敏度以讀取更高的水平.我沒有制作或測試過這個電路,所以如果你在使用它時遇到問題,請告訴我.功率水平應如下:
• 1個LED=22mW
• 2個LED=42mW
• 3個LED=90mW
• 4個LED=175mW
• 5個LED=320mW
• 6個LED=650mW
• 7個LED=1.2瓦
• 8個LED=2.5瓦
.png)
通過增加串聯電阻,毫安表可用作電壓表.所需的電阻是滿量程電壓讀數除以儀表運動的滿量程電流.因此,如果你有一個1毫安表并且你想讀0-10伏,你將需要10/.001=10K歐姆的總電阻.儀表運動本身將具有較小的阻力,這將是總10K阻力的一部分,但通常低到足以忽略.以下示例中的電表具有86歐姆的電阻,因此所需的真實電阻值為10K-86或9914歐姆.但使用10K標準值將在1%以內,因此我們可以忽略86歐姆.對于1伏的滿量程讀數,儀表電阻將更加重要,因為它將占所需總電壓的8%左右,因此您可能需要使用914歐姆電阻,或910標準值.毫安表還可用于通過增加并聯電阻來測量更高的電流.電表電阻現在變得非常顯著,因為要將范圍增加十倍,我們需要通過并聯電阻繞過總電流的9/10.因此,要將1毫安表轉換為10毫安表,我們需要一個86/9=9.56歐姆的并聯電阻.

深圳康比電子有限公司是主要從事石英晶振,溫補晶振,有源晶振,壓電陶瓷諧振器的科技型企業,集石英晶振,陶瓷晶振,有源晶振的研發,設計,制造,營銷和服務為一體.擁有無塵凈化廠房,專用的生產設備,專用檢測儀器,嫻熟的工藝及技術人員二十名.產品廣泛應用于安防監控系統,智能手機,衛星GPS,汽車音響,車載電臺,汽車防盜報警系統,平板電腦,數字電視接收器,通訊設備,電波鐘表,電腦,電子數碼等行業產品.
公司產品有:石英晶振,49/S,49/SMD,5X7mm,6x3.5mm,5X3.2mm,陶瓷晶振,ZTT三腳,ZTA二腳,貼片系列7.2X3.4mm,3.7X3.1mm,音叉表晶,32.768KHZ系列.本公司產品幫助解決了石英晶振,陶瓷晶振,32.768K音叉晶體,32.768KHZ等,頻率不穩定,不抗跌落,不耐高溫等難題,月產量8000萬只,產品主要銷售國內各大城市.
公司產品有:石英晶振,49/S,49/SMD,5X7mm,6x3.5mm,5X3.2mm,陶瓷晶振,ZTT三腳,ZTA二腳,貼片系列7.2X3.4mm,3.7X3.1mm,音叉表晶,32.768KHZ系列.本公司產品幫助解決了石英晶振,陶瓷晶振,32.768K音叉晶體,32.768KHZ等,頻率不穩定,不抗跌落,不耐高溫等難題,月產量8000萬只,產品主要銷售國內各大城市.
正在載入評論數據...
此文關鍵字: 石英晶體振蕩器石英晶體振蕩器的第二個時間基準
相關資訊
- [2023-07-12]第二篇:6G光模塊應用晶振X1G00...
- [2023-06-28]6G無線晶振KX-327RT是可穿戴設備...
- [2019-08-29]具備軍用溫度范圍的高利奇32.76...
- [2019-08-20]大河晶振四大產品優勢
- [2019-08-08]高度穩定的32.768K溫補晶振
- [2019-07-29]DSB211SDN溫補晶振寬溫度范圍內...
- [2019-07-26]SiTime推出用于航空航天和國防市...
- [2019-07-16]目前是世界上最小的溫補晶振



.png)
.png)
.png)

